Block Instrument Construction
Overview
In it's early year's the club obtained some block instruments secondhand from British Rail. Gradually these fell into disrepair and had to be replaced by replacement units. This section gives a description of how these new units are constructed.
Unlike the original block instruments, the new blocks use either LEDs or lamps for their indications. The original blocks used a needle which was rotated clockwise or anti-clockwise by the action of an electrical coil.
The new block instruments use a domestic door-bell. Unfortunately it produces a more tinny ring than the original blocks, but it is still good enough to use.
Inter-Station Cabling
The connection between each station requires six cores. Assuming the stations are 'A' and 'B', these connections are:
Ground, or 0V
+12V
-12V
Block Indication sent from 'A' to 'B'
Block Indication sent from 'B' to 'A'
Bell – Used to transmit the bell signal in both directions.
The blocks are powered off the -12V and +12V connections. The power supply is derived from two car batteries.
The signals on the indicator cores are as follows:
-12V – Line Clear
+12V - Train On Line
Floating/Disconnected – Line Blocked
(Note that real block instruments had the sender's and receiver's indicator coils wired in series, so that if there was a break in the cable or core between the stations, it allowed the sender to be aware of this. It also allowed other indications (e.g. for level crossing keepers) to be added between signalboxes. Due to the differing indicator current requirements, and for simplicity, this is not done at Brambleton; the sender's and receiver's indicators are wired in parallel.)
The bell core is used to transmit bell signals in both directions. This means that both stations cannot ring each other's bell at the same time, but since each bell signal is very short and the communication between signal boxes does not require this, it is not a problem. Normally each block connects this core to the bell coil. The bell switch in each block is a single pole double throw switch. The common connection of this switch is connected to the bell input/output core, the normally closed contact is connected to the bell coil and the normally open contact is connected to +12V. When the switch is operated, the bell core is connected to 12V in the sender's block, and this then activates the bell coil in the receiver's block.
Connections
A connector is used between each block and the fixed wiring at each station. This allows the block to be removed for maintenance and storage. It also allows a station to be linked out by using a short length of cable with two free connectors to link the two fixed connectors at a station.
Automotive trailer connectors are used. The auxiliary 'S' type connectors (not the 'N' type) are used. These connectors have 7 connections, so 1 connection is unused. Automotive 7-core trailer cable is used between the blocks and their connector, again 1 core is unused. The allocation of pins and cable core colours is as follows:
Pin |
Function |
Cable Core |
|---|---|---|
| 1 | Unused | White |
| 2 | +12v | Red |
| 3 | Indicator Output | Yellow |
| 4 | Bell | Brown |
| 5 | -12v | Blue |
| 6 | Indicator Input | Green |
| 7 | 0v | black |
he connectors use a screw clamp arrangement to make electrical contact with the cable cores. In order to make a reliable connection, a 5mm approx length of small diameter brass tube is soldered onto the end of the cable core such that the screw clamp holds the tube rather than attempting to clamp the multi-strand cable core.
Hardware
An ABS plastic box is used to house the blocks. A domestic doorbell (made by Byron or Friedland) is used for the bell. These bells work best if the internal plunger operates vertically, and consequently the box must be at least the height of the bells.
Originally 12V lamps were used for the indications; however these are no longer available and high brightness LEDS have been used.
A double-throw, centre-off switch is used to set the outgoing indication. A rotary switch would be closer to the original blocks, but these seem to be more expensive for the ratings required. If the block is to be connected to an old block, this switch will have to drive the old block's indicator coils. These coils have no flywheel diode, so there is a large voltage spike when they are switched off.
The other external item is a non-latching push switch which is used to send the bell signal.
Indicator Circuits
Two identical indicator circuits are used to drive the received and sent block indications. The purpose of these circuits is to drive the 'Line Blocked' (White) indication when the indication input is floating, drive the 'Train on Line' (Red) indication when there is +12V on the indication input and drive the 'Line Clear' (Green) indication when there is -12V on the indication input.
The 'Line Blocked' indication is driven from the -12V power supply through the normally-closed contact of a small relay. The relay is activated when the indication input goes to either +12V or -12V, thus extinguishing the indication. The 'Train on Line' and 'Line Clear' indications are fed by the indication input through diodes such that the correct indication is illuminated.
Where LEDs are used, it is necessary to protect them from any reverse voltage spikes (caused by switching off coils or relays). Generally the three different LED colours will have different efficiencies and so each colour needs its own resistor to get a consistent level of brightness across the three colours (the green LED generally needs more current).
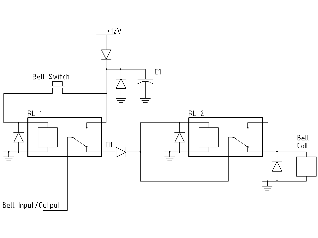
Indicator Circuits
The circuit for sending and receiving the bell indication is shown below.
The bell switch is used to drive RL1. When activated it connects the bell input/output connection to +12V. The capacitor C1 (22000uF 35V) is used to provide a low impedance current source for the outgoing bell drive, as the impedance of the inter-station cabling is significant. Both relays are 10A (at least) automotive types.
The diode D1 is placed in the circuit as in some old blocks the bell coil is connected to -12V rather than ground. In this case this diode stops current flowing through RL2's flywheel diode into the (remote) bell coil.
When the +12V is received on the Bell Input/Output it is fed through the normally-closed contacts of RL2 (provided RL1 is not activated). This switches on the bell coil and rings the bell. At the same time RL2 is activated and shortly afterwards is breaks the feed to the bell coil. The pulse fed to the bell coil is just long enough to ring the bell but avoid the bell plunger being held against the bell and deadening the bell ring.
